Publicaciones
- Português
- English
- Español
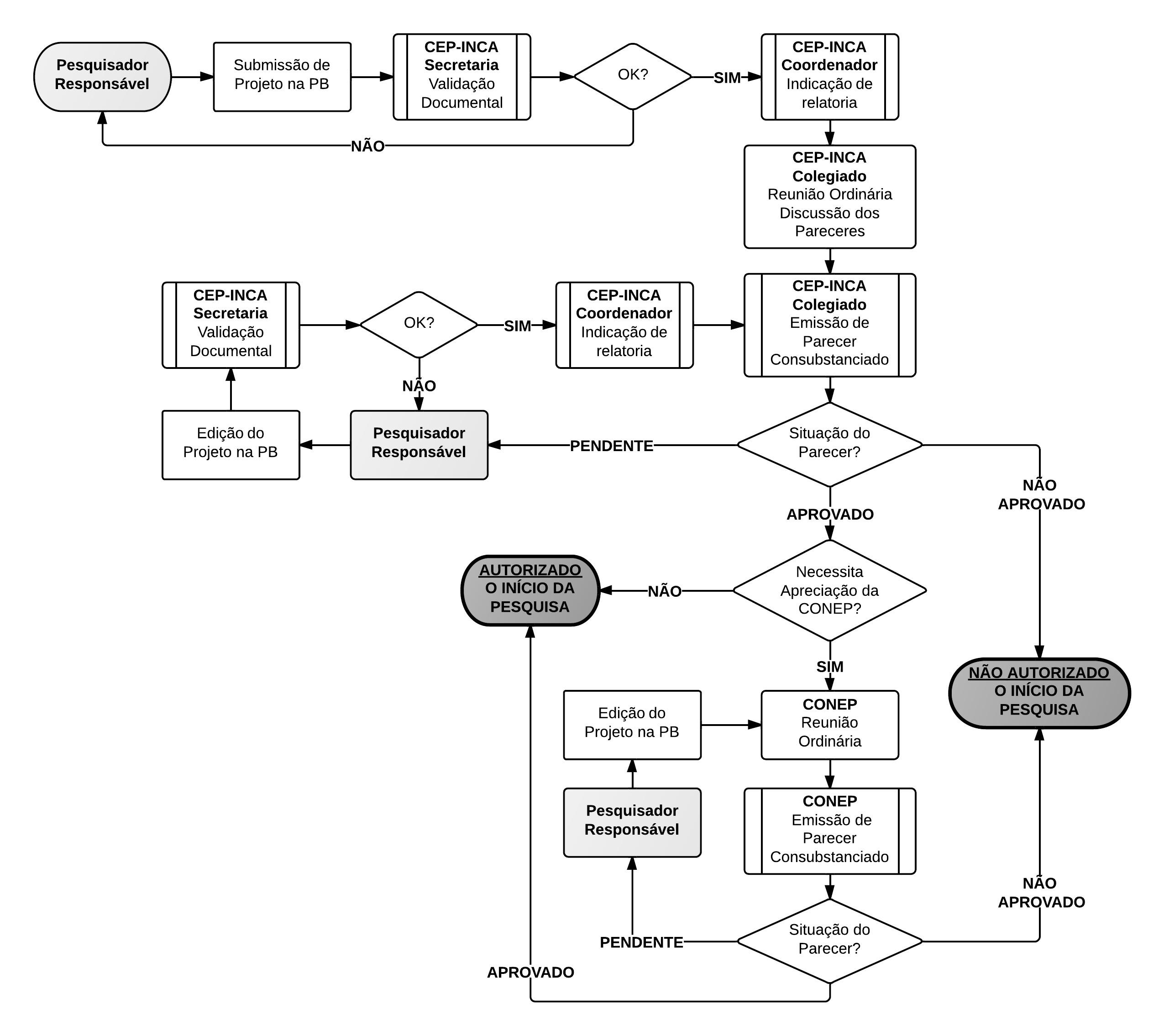
Fluxo de tramitação dos projetos de Pesquisa na Plataforma Brasil
Último cambio: 26/07/2021 | 15h27
Copyright
Esta obra está bajo una Licencia Creative Commons Atribución-NoComercial-SinDerivadas 4.0 Internacional.

